澳门威尼斯人赌场官网-澳门网上赌场_百家乐规则_全讯网ceo
首頁
部門概況
部門簡介
機構設置
現任領導
師資隊伍
管理隊伍
專職教師
教授
副教授
講師
助教
兼職教師
榮休教師
黨建工作
公告信息
黨建動態
支部風采
理論學習
思想建設
組織建設
黨風廉政
黨建制度
思政課程
本科生思政課
研究生思政課
制度文件
最新論著
教學成果
實踐教學
科學研究
科研項目
科研平臺
學術交流
社會服務
優秀成果
科研制度
研究生教育
招生簡章
碩士點介紹
導師簡介
招生公告
人才培養
本科生培養
研究生培養
學生比賽成果
下載中心
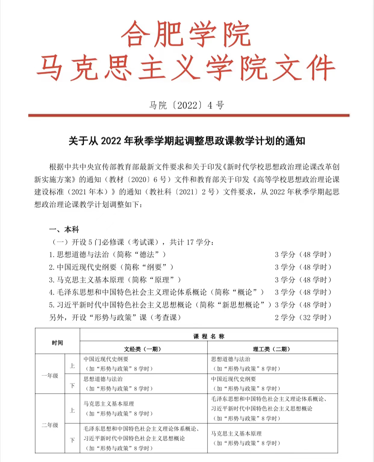
關于從 2022 年秋季學期起調整思政課教學計劃的通知(馬院〔2022〕4 號)
發布時間:2022-07-08?? 瀏覽次數:
525
初審:?? 復審:??終審:思政教學部
地址:中國 安徽省 合肥市 經濟技術開發區 錦繡大道158號
合肥大學 馬克思主義學院(1號教學樓二樓)
友情鏈接:
安徽省教育廳
教育部社會科學司
教育部思想政治工作司
人民網
新華網
中國共產黨新聞網
求是網
Copyright ? 合肥大學 2010 hfuu.edu.cn. All Rights Reserved. 備案號:皖ICP備05002535號
百家乐闲单开多少
|
百家乐现场网络
|
百家乐官网真人娱乐场
|
免水百家乐官网的玩法技巧和规则
|
百家乐真人娱乐场开户注册
|
鸟巢百家乐官网的玩法技巧和规则
|
百家乐筹码样式
|
大发888真坑阿
|
电脑版百家乐官网下注技巧
|
百家乐官网最新投注方法
|
老虎百家乐的玩法技巧和规则
|
澳门
|
百家乐六合彩3535
|
休闲百家乐的玩法技巧和规则
|
百家乐官网规则澳门
|
电脑打百家乐怎么赢
|
大发888娱乐场是真是假
|
固镇县
|
百家乐官网路书
|
利来国际娱乐网
|
玩百家乐官网有几种公式
|
网上百家乐的玩法技巧和规则
|
圣安娜百家乐官网包杀合作
|
博彩娱乐网
|
网络百家乐金海岸
|
贵定县
|
回力百家乐官网的玩法技巧和规则
|
大发888娱乐城下载
|
百家乐官网翻天粤语版
|
大发888游戏平台hg dafa 888 gw
|
澳门百家乐官网游戏官网
|
大发888游戏平台电子
|
百家乐数据程序
|
香港
|
永利高官网
|
波音百家乐现金网投注平台排名导航
|
富田太阳城二手房
|
百家乐官网真人视频出售
|
百家乐官网赢钱密籍
|
网络百家乐投注
|
金牌百家乐官网的玩法技巧和规则
|