澳门威尼斯人赌场官网-澳门网上赌场_百家乐规则_全讯网ceo
首頁
學院概況
學院簡介
學院介紹
現任領導
組織機構
系部中心
組織機構工作職責
師資隊伍
黨建工作
組織機構
規章制度
學習園地
紀檢工作
本科生教育
教學管理文件
畢業設計/實習
常用下載
研究生教育
碩士點介紹
培養方案
導師風采
公示公告
招生信息
科學研究
科研動態
科研政策
學生工作
組織簡介
新聞報道
學團榮譽
常用下載
招生就業
招生快訊
專業簡介
培養方案
歷年分數
師資力量
考研情況
就業情況
優質生源基地建設
走訪企業、看望畢業生
畢業生資源表
常見問題解答
就業表格下載
宣傳報道
聯系我們
校友工作
實踐實驗
實驗實訓中心
新聞動態
校企合作實踐基地
理論學習
師資力量
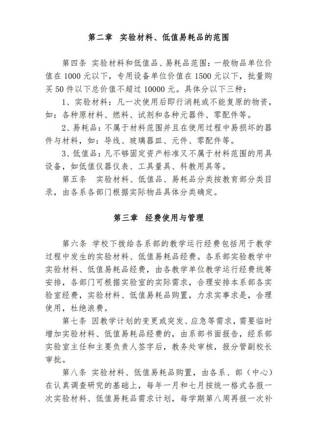
先進制造工程學院資產管理辦法
發布者:實踐實驗
發布時間:2020-04-27
瀏覽次數:
558
Copyright ? 合肥大學 2010 hfuu.edu.cn. All Rights Reserved. 備案號:皖ICP備05002535號
威尼斯人娱乐备用网址
|
威尼斯人娱乐城备用地址
|
明陞百家乐官网娱乐城
|
百家乐官网欧洲赔率
|
大发888娱乐城 qq服务
|
新时代百家乐官网的玩法技巧和规则
|
大发888游戏加速
|
威尼斯人娱乐城信誉最好
|
百家乐官网斗视频游戏
|
百家乐蔬菜配送公司
|
新彩百家乐官网的玩法技巧和规则
|
新葡京娱乐
|
澳门百家乐登陆网址
|
零点棋牌下载
|
百家乐官网赢一注
|
涞水县
|
大发888官
|
百家乐下载免费软件
|
高雄县
|
大发888娱乐城怎么样
|
百家乐手机游戏下载
|
百家乐官网扫瞄光纤洗牌机扑克洗牌机扑克洗牌机
|
恒丰百家乐官网的玩法技巧和规则
|
百家乐凯时赌场娱乐网规则
|
百家乐官网怎样算大小
|
百家乐群的微博
|
百家乐高手投注法
|
亚洲博彩网
|
大发888真钱电玩游戏
|
澳门百家乐免费开户
|
ez百家乐官网技巧
|
网上百家乐官网优博
|
瑞鑫棋牌下载
|
大发888澳88
|
百家乐玩法说
|
最好的百家乐好评平台都有哪些
|
百家乐官网开户优惠多的平台是哪家
|
沙坪坝区
|
大发888缺少casino组件common
|
大哥大百家乐官网的玩法技巧和规则
|
百家乐和局投注法
|